2025年政策风向标:政府工作报告中的经济部署

 言 

近期政府发布了2025年政府工作报告。2024年,全年经济增长符合预期目标,但内需不足问题凸显。展望2025年,中央和地方政府的发展目标设定如何?重点部署了哪些工作?相较于2024年,工作重心发生了哪些变化?中大咨询将通过本文进行深度分析。




一、2024年央地发展目标完成情况


(一)总体稳中有进,主要目标顺利完成


2024年主要目标圆满完成,经济运行呈现“稳中加固、进中提质”良好态势。国内生产总值(GDP)增速5%,达成预期目标。居民收入增速为5.3%,实现与经济增长同步。城镇调查失业率为5.1%,优于5.5%的调控目标。新增就业1256万人,超额完成年度目标1200万目标。经济总量为134.9万亿元,位居世界主要经济体前列。


(二)CPI涨幅不达预期,内需不足问题凸显


2024年我国居民消费价格指数(CPI)涨幅为0.2%,与预期3%相差较大,反映经济平稳,但需求不足的矛盾持续。其原因在于中美竞争是全球经济竞争主旋律,其中中国仍处于通缩周期,供大于需,而美国通胀压力仍在,需大于供,中美脱钩导致全球产业资源错配,推升全球经济运行成本。


2025年政策风向标:政府工作报告中的经济部署

图1 内需不足的原因




二、2025年央地发展目标设定情况


(一)CPI目标动态调整锚定政策重心


相较于2024年,2025年延续GDP增速5%、城镇调查失业率5.5%、居民收入与经济同步增长、国际收支基本平衡的核心目标。粮食产量目标提升至1.4万亿斤(原为1.3万亿斤),单位GDP能耗下降目标调至-3%(原为-2.5%),唯一调低的指标是CPI增速,从3%降至2%,说明中央预计2025年居民消费价格上涨压力仍然存在,适当下调增长目标,以应对输入性通胀压力、结构性物价上涨以及经济转型期的潜在风险。


2025年政策风向标:政府工作报告中的经济部署

图2 2025年经济发展目标中央设定情况


(二)重点工作目标聚焦扩大内需


2025年中央和地方都将扩大内需作为重点工作目标中央在消费端,进一步提升对下沉市场的重视;在投资端,进一步强化地方的投资决策权。地方政府的目标设定,在消费端,大部分地方政府仍然将消费增速目标设定高于GDP增速,反映了地方政府可以进一步挖掘消费空间。在投资端,地方则适度降低了固定资产投资增速的目标,同时有一半的地方政府将投资增速目标设定低于GDP增速,反映了在财政压力下,地方政府投资增量空间有限。


2025年政策风向标:政府工作报告中的经济部署

图3 地方政府扩大内需的目标设定




三、2025年重点工作部署


2025年的重点工作仍是围绕扩内需、稳增长、稳就业、国际收支平衡四个重点提出了全方位扩大国内需求、加快建设现代化产业体系、深入实施科教兴国战略、推动标志性改革举措加快落地、扩大高水平对外开放、更大力度稳定和扩大就业六个工作方向,其中全方位扩大内需由过去的第三位提到了今年的首位,反映出扩内需是2025年最重要的工作。


2025年政策风向标:政府工作报告中的经济部署

图4 政府重点工作部署


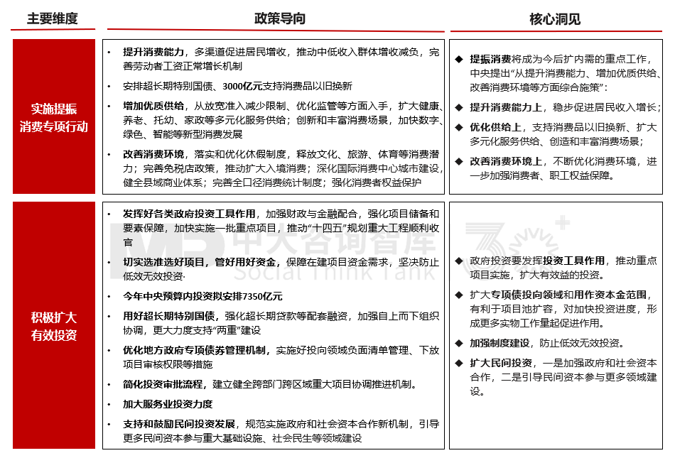
(一)大力提振消费、提高投资效益,全方位扩大国内需求


2025年中央将内需战略升级为“提振消费+高效投资”双轮驱动,较2024年更强调供需协同发力。提振消费方面,中央提出“从提升消费能力、增加优质供给、改善消费环境等方面综合施策”。高效投资方面,政府投资要发挥投资工具作用,推动重点项目实施,扩大有效益的投资,同时加强制度建设,扩大民间投资。


2025年政策风向标:政府工作报告中的经济部署

图5 重点工作一:全方位扩大国内需求


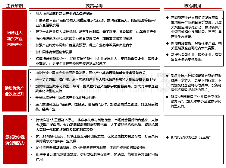
(二)因地制宜发展新质生产力,加快建设现代化产业体系


政府延续培育壮大新兴产业和未来产业、推动传统产业改造省级、激发数字经济活力作为建设产业体系的重点工作,同时也新提出推进新兴产业融合集群发展,培育具身智能、6G等未来产业,培育既懂行业又懂数字化的服务商,支持大模型广泛应用等重要举措。


2025年政策风向标:政府工作报告中的经济部署

图6 重点工作二:加快建设现代化产业体系


(三)深入实施科教兴国战略,提升国家创新体系整体效能


加快建设高质量教育体系、推进高水平科技自立自强和全面提高人才队伍质量三个层面出发,持续“一体推进教育发展、科技创新、人才培养”,更加重视发挥教育、人才在科技创新方面的作用,强调前沿技术和基础研究、青年科技人才使用、海外人才引进等,为新质生产力的培育和全球竞争力的提升提供持久动力。


2025年政策风向标:政府工作报告中的经济部署

图7 重点工作三:深入实施科教兴国战略

(四)推动标志性改革举措加快落地,更好发挥经济体制改革牵引作用


政府延续有效激发各类经营主体活力、纵深推进全国统一大市场建设和深化财税金融体制改革作为重点工作,通过深化制度性改革优化营商环境、激发民企活力并推动国企与民企协同发展,破除低效竞争以优化资源配置、畅通市场循环,同时重构财政效能、强化地方自主财力和激活资本要素流动,旨在系统性提升经济治理效能,构建更具创新力、竞争力和可持续性的高质量发展格局。


2025年政策风向标:政府工作报告中的经济部署

图8 重点工作四:推动标志性改革举措加快落地


(五)扩大高水平对外开放,积极稳外贸稳外资


通过延续稳定对外贸易发展、大力鼓励外商投资、高质量共建“一带一路”和深化多双边和区域经济合作作为重点工作,持续推进"融入全球化、强化新联结",扩容境外经贸合作区并发展新型离岸贸易,深化制度型开放双向畅通要素流动,扩容高标准自贸区网络维护多边贸易体制,加速构建开放型经济新范式。


2025年政策风向标:政府工作报告中的经济部署

图9 重点工作五:扩大高水平对外开放


(六)更大力度稳定和扩大就业


2025年就业工作重心从“稳就业”到“更大力度稳定和扩大就业”,更加强调扩大就业和高质量充分就业,统筹新技术应用和岗位转换创造新的就业机会,加快提升劳动者技能水平与技能人才收入,促进就业市场与产业升级的平稳过渡。


2025年政策风向标:政府工作报告中的经济部署

图10 重点工作六:更大力度稳定和扩大就业




结语


2025年政府工作报告以“稳字当头、进字发力”为主线,既延续战略定力,又彰显创新突破。作为“十四五”的收官之年,我国经济正处于深度调整与转型的关键时期。政府将以全方位扩大内需为主要抓手,构建消费投资互促的增长新动能,让内需成为拉动增长的主动力和稳定锚,并通过加快建设现代化产业体系、实施科教兴国战略、推动经济体制改革、扩大对外开放和稳定就业等重点工作部署,推动2025年发展目标实现。如需获取本文配图具体数据,可扫码添加好友,与我们进一步交流。

2025年政策风向标:政府工作报告中的经济部署



作者:中大咨询

来源:中大咨询

版权声明:中大咨询不止于解决问题,更致力于充分释放个人与组织潜能。本文为原创文章,如需转载,请给小编(mpeditor)留言,否则作侵权处理,谢谢合作!



* 中大咨询集团原创成果,版权受法律保护。如需转载,请联系我们。