前言
第四季度,中央及地方国资国企聚焦“十四五”最终收官与“十五五”落地衔接,在总结前三季度改革、发展成效的基础上,围绕高质量发展主线,进一步压实深化改革、强化创新、优化国资布局等工作,同时加快推动“十五五”规划相关部署落地,以冲刺姿态巩固改革成果,为下一轮发展打好基础。
文末可扫码获取《2025年第四季度国资国企改革动态报告》完整版。
本期看点:
国企改革:落实“十五五”规划要求,深化国资国企改革重点任务
本阶段,国资央企紧扣“十五五”规划对国企改革发展的核心要求狠抓落实,聚焦产业升级、科技自立等关键方向精准发力,切实筑牢国企服务现代化建设大局的支撑根基。
10月,国务院国资委召开了中央企业“十五五”规划工作座谈会并强调,国资央企“十五五”规划编制要深入学习贯彻习近平总书记重要论述精神、准确把握积极进取总基调、突出规划产业导向、强化规划目标导向和切实提高规划编制质量。另外,国务院国资委主任张玉卓发表了题为《充分激发各类经营主体活力》的署名文章,明确了“十五五”时期深化国资国企改革、推进国有经济布局优化和结构调整等的重点任务举措。11月3日至4日,国务院国资委主任张玉卓在第八届中国企业论坛上强调,企业应服务强国大局,并就落实“十五五”规划提出四点建议:推动产业升级、科技自立、深化改革与互利合作,以贡献现代化进程。
产业创新:政策引领与实践突破,多维布局新兴产业
各地国资系统紧扣国家战略、立足产业科创实际,以政策、产业、项目等多维协同布局,明确国企发展路径,助力区域战略与产业升级落地。政策方面,成都市国资委出台《关于加快推进市属国有企业科技创新的实施意见》,从战略布局、平台搭建、成果转化、要素支撑四方面推进科创工作,为市属国企科创工作明确方向,助力西部科技创新中心建设。
实践方面,广州在未来产业发展新闻发布会上提出构建“6+X”赛道体系,聚焦六大核心产业、跟踪X个潜力方向,以六维框架部署八大行动,同时从场景、空间、企业培育、金融等维度发力,推动未来产业聚链崛起。重庆国资委召开市属国企“十五五”重大项目谋划研讨会,要求围绕国家及区域战略,结合本地产业科创布局,从科创产业融合、突出主责主业、打造优势品牌、深化“四企”“四链”协同等方面谋划项目,并加强多方对接。12月9日,湖南省国资委在中联重科智慧产业城召开省属国企“争创一流对标学习”现场交流会,12家省属企业在现场交流会签约合作,依托中联重科优势助力人形机器人产业发展。
国资结构调整:国企专业化整合推进,国资配置效能持续升级
政策方面,北京六部门出台《北京市推动中长期资金入市的实施意见》,围绕优化市场生态、发展权益类公募基金、优化险资及养老金投资环境、鼓励银行理财等资金入市四方面施策;深圳六部门印发《深圳市推动并购重组高质量发展行动方案(2025-2027年)》,明确2027年市值、并购项目等目标,聚焦新质生产力推进重点产业并购重组,同时丰富融资渠道、搭建专业服务平台,助力产业体系升级。
实践方面,本季度国资央企专业化整合提速。中金公司拟吸收合并东兴证券与信达证券,旨在打造更具竞争力的头部券商,提升服务国家战略的能力;中国航油启动重组,推动“炼油-分销”一体化,以增强供应链稳定性与核心竞争力;中国物流收购一汽物流51%股权并达成合作,双方将致力于打造行业领先的第三方汽车供应链科技平台。国新重庆公司揭牌,突破传统零散合资模式,意在构建高能级区域资本运营平台、探索央地融合常态化机制,是深化国企改革、推动国有资本跨层级协同优化的实践。
国有资本运作:两大专项基金落地,助力产业布局优化与资本效能提升
国有资本运作正围绕服务国家战略核心,以耐心资本聚焦战略性新兴产业与未来产业,引导社会资本共同培育新质生产力。10月29日,国务院国资委发起、中国国新管理的央企战新基金正式启航,首期募集510亿元,将聚焦新一代信息技术等战略性新兴产业领域,助力国资央企补产业短板、布局前沿创新;12月26日,国家创业投资引导基金启动,京津冀、长三角、粤港澳大湾区3只区域基金同步设立运行;该基金由中央资金引领,拟吸引多方参与形成万亿元规模,设20年存续期,以长周期资金陪伴企业成长;同日,3只区域基金已与49只子基金、27个直投项目签投资意向,未来计划在三区域设超600只子基金,服务新兴产业发展。
2025年,国资国企在改革攻坚、产业创新、结构升级、资本运作等方面成效显著,为培育新质生产力、塑造发展新优势提供关键支撑。
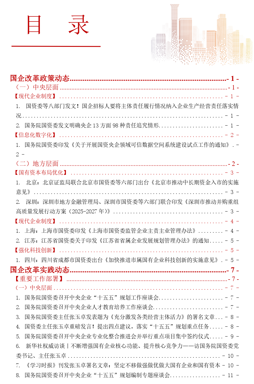
2025年第四季度国资国企改革动态具体报告目录如下:

报告目录(点击放大查看)

报告目录(点击放大查看)

报告目录(点击放大查看)
扫描二维码联系我们获取报告完整版

国资月讯
2025年是国企改革深化提升行动落地实施的关键之年,也是承上启下的攻坚之年。中央及地方国资国企瞄准“提高核心竞争力和增强核心功能”的重点,深入推动实施,统筹安排进度。
中大咨询持续跟踪国资国企改革最新进展,深度聚焦改革政策与实践动态,展现中央、地方国企转型改革成效,致力于为更多企业把握国企改革脉搏提供前沿借鉴。国资国企改革动态系列推文每月更新,敬请关注期待,共同见证国企改革蓬勃发展新篇章。