
图 2 宏观经济定调
另一方面,我国经济发展中老问题、新挑战仍然不少,体现为外部环境变化影响加深,国内供强需弱矛盾突出,重点领域风险隐患较多。
外部环境变化影响加深。一是我国科技产业受到全方位干扰。美欧等发达国家通过“风险化”企图对华脱钩,并且采取制裁手段制约我国科技产业发展。腾讯控股、宁德时代、华为控股、中芯国际等涉及人工智能、半导体、芯片和新能源等产业的企业受到美国、荷兰、日本等国的关税制裁和出口管制等。二是中美关系波折不断。美国持续对华极限施压,从关税延伸到出口管制、港口征费、签证限制与金融制裁,在经过五轮经贸会谈之后,虽然中美关系出现缓和迹象,但预计这场博弈还将持续且漫长。

图 3 外部环境影响加深
国内供强需弱矛盾突出。供给端和需求端结构性失衡。一方面,低端同质化产品“内卷式”竞争加剧产能利用率低的问题,但高端供给、优质供给严重不足,难以匹配居民消费需求。2025年前三季度,部分行业产能利用率在75%以下,其中,食品制造业和非金属矿物制品业的产能利用率分别仅为69.5%和61.7%。另一方面,需求端居民消费受增收预期、消费限制、商品和服务消费供给质量等影响,增长动能不足。尽管在以旧换新政策的支持下,上半年内需有所提振,但前三季度社会消费品零售总额较上半年回落0.5个百分点,体育及娱乐用品、家用电器和音像器材、文化办公用品、家具、通讯器材等商品消费增速明显下降,消费需求可能存在前置释放,还需要进一步扩大内需。

图 4 国内供强需弱矛盾突出
重点领域风险隐患较多。随着房地产泡沫的破灭,地方政府亟需破解对土地财政的依赖,开源节流依旧是地方政府未来几年面临的重点问题。相比2023年,地方政府性基金收入下降了11.9%,专项债利息支出增加了13.5%,收入总计减少5713.23亿元,而利息支出增加1255亿元,地方财政压力进一步加大。

图 5 重点领域风险隐患较多
会议提出“稳中求进、提质增效”的政策基调。当前我国外部环境影响加深、国内供强需弱矛盾突出、重点领域风险隐患较多三大问题,为有效应对和解决这些问题,发挥存量政策和增量政策集成效应,提升宏观经济治理效能,增强政策前瞻性针对性协同性,实现“稳中求进”。要保持着力稳就业、稳企业、稳市场、稳预期,推动经济实现质的有效提升和量的合理增长。同时,实施更加积极的财政政策和适度宽松的货币政策,打好政策“组合拳”,将各类经济政策和非经济政策、存量政策和增量政策纳入宏观政策取向一致性评估,统筹政策制定和执行全过程,从而提高政策整体效能。
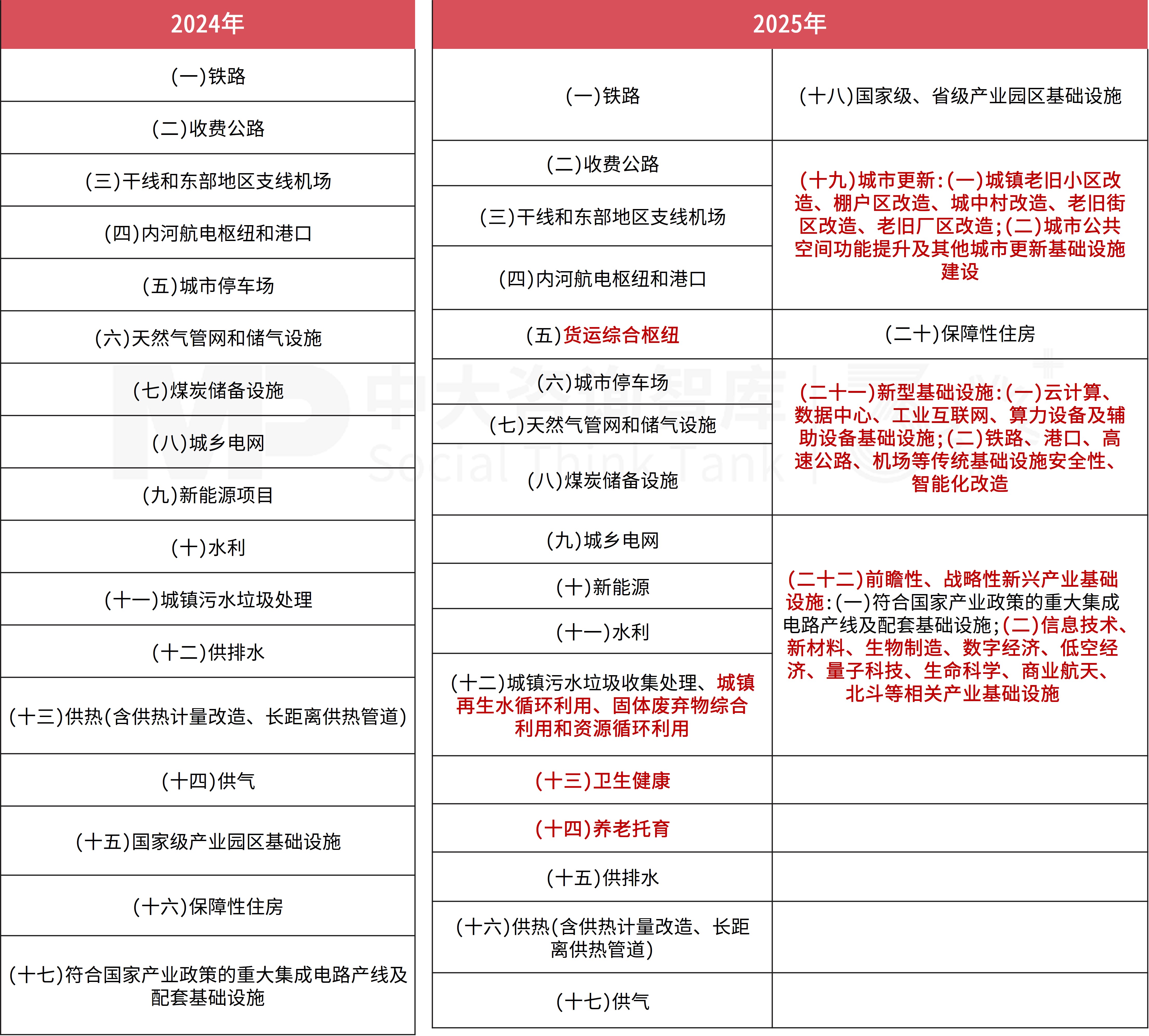
1.更加积极的财政政策:从2025年的财政政策来看,更加积极的财政政策主要聚焦于两个核心方面:一是通过提高赤字率来实施财政扩张,具体手段包括发行超长期国债、增加专项债限额或安排新增专项债额度以进行债务置换,2026年预计延续4%以上的赤字率;二是扩大地方政府专项债投向领域,促进项目多元化发展,结合2025年的专项债投向情况,预计新增专项债将更多投向货运综合枢纽、卫生健康、养老托育、城市更新、新型基础设施等与人民日常生活更加相关的领域。

图 6 地方政府专项债券可用作资本金的行业
2. 适度宽松的货币政策:2025年延续了适当宽松的货币政策的提法,旨在为经济稳定增长和高质量发展营造良好的货币金融环境。而发挥好货币政策工具总量和结构双重功能,其中最受到关注的的是适时降准降息。会议提出灵活高效运用降准降息等政策工具,保持流动性充裕,结合当前欧美经济体降息预期升温的外部环境,从政策操作空间研判,未来一年内我国利率预计会有小幅调整。

图 7 适当宽松的货币政策
2026年相比于2025年,中国经济工作的重点发生了显著变化,主要体现在以下几个方面:
1.坚持内需主导:与2025年“大力提振消费、提高投资效益,全方位扩大国内需求”不同,2026年重塑扩大内需的逻辑从“投资驱动”转变为“消费主导”。会议明确要通过切实增加收入、优化供给以促进消费;而投资端从“提高效益”转变为“止跌回稳”,反映了投资从拉动经济的主引擎转变为防止经济失速的稳定器。
2.培育壮大新动能:2025年强调引领新质生产力发展,2026年则指出要“加紧培育壮大新动能”,在明确了创新主体、区域和产业的同时,明确了“人工智能+”行动要发展和治理两手抓,反映出我国科技创新进入了一个新的阶段。
3.增强高质量发展动力活力:相比2025年更加突出经济体制改革的重要性,2026年突出以“反内卷”为抓手纵深推进全国统一大市场建设。这反映出中央对2026年反“内卷”工作的决心和对高质量发展的要求。
4.坚持对外开放:2026年对外开放持续深化,政策表述从“加快推进海南自贸港核心政策落地”“稳步推进服务业开放”,升级为“扎实推进海南自贸港建设”“有序扩大服务领域自主开放”,彰显我国扩大开放的坚定决心与新阶段工作要求。相较2025年,2026年新增“推进贸易投资、内外贸一体化发展”“推动商签更多区域和双边贸易投资协定”的重点任务,体现我国在外部环境趋紧背景下,依托国内国际两个市场、两种资源,提升经济韧性与全球竞争力的主动选择。
5.积极稳妥化解重点领域风险:2026年的重点领域风险的焦点更加强调地方政府债务。同时,房地产的政策逻辑从调控房价转变为“控增量、去库存、优供给”,体现出国家对于稳定房地产市场的重心转变。

图 8 工作重点的变化
重要工作的方向预判
(一)坚持内需主导,建设强大国内市场
从中央经济工作会议的表述来看,2026年将从收入、消费、投资三个方面扩大内需。收入端,以“城乡居民增收计划”为统领,通过稳岗扩岗、技能提升、精准援助等多渠道稳就业、增收入,着力增强消费能力。消费端,会议提出“优化‘两新’政策实施”,预计消费补贴应用场景将扩大范围,更加贴近日常生活需求;同时引导企业围绕活动经济、首发经济、冰雪经济以及银发经济等具有较大市场空间的新业态,积极打造消费新场景,创造高品质供给,引导人们愿消费、乐消费。投资端,推动投资止跌回稳,优化实施“两重”项目,围绕投资于物和投资于人紧密结合的导向,预计将加大社会公共服务相关领域投资。

图 9 近期部分区域新增消费券补贴领域

图 10 各类新经济的市场规模
中央经济工作会议明确提出“强化企业创新主体地位”的重要要求。当前,科技创新与产业创新深度融合已成为创新发展的核心主线,推进此项工作需以现代化产业体系为坚实根基,锚定战略性新兴产业和未来产业发展方向,以产业升级的现实需求牵引关键核心技术攻关,以技术突破的成果反哺产业能级跃升。同时,会议部署开展“新一轮重点产业链高质量发展行动”,预计将聚焦钢铁、有色金属、机械、汽车、电子信息、化工等重点产业,通过深化科技创新与产业创新的融合联动,推动产业结构优化升级,提升优质高效的有效供给能力,充分挖掘市场需求潜力,为构建现代化产业体系注入强劲动能。

图 11 近期重点产业链高质量发展行动方案
中央经济工作会议延续12月政治局会议要求,强调要“坚持改革攻坚,增强高质量发展动力活力”,同时强调要“增强改革与政策的协同效应,推动经济运行和市场预期持续向好。”当前需要坚持改革攻坚,加快落实三中全会各项改革举措,加快构建高水平社会主义市场经济体制,提振企业信心。明年改革重点主要两方面:一是以反内卷为抓手纵深推进全国统一大市场建设,通过整治企业低价无序竞争的乱象、推动落后产能有序退出、促进平台经济规范健康发展等举措,把有利于统一大市场建设的各种规则立起来,把不利于统一大市场建设的障碍掣肘破除掉,推动全国统一大市场建设迈向纵深。二是充分激发各类经济主体活力,制定和实施进一步深化国资国企改革方案,发挥国有经济主导作用和战略支撑作用;同时完善民营经济促进法配套法规政策,促进民营经济发展,加紧清理拖欠企业账款,为民营经济发展营造良好环境。

图 12 近期反内卷相关政策/动态
2024年,全球FDI下降11%,其中,中国外资流入量减少了29%,从全球第三大外资接受国和第二大对外投资国,变为全球第四大外资接受国和第三大对外投资国,吸引外资的结构和质量仍面临考验,中国的外部环境更加复杂严峻。
但中国仍将坚持对外开放,以稳健良好的发展态势,抵御外部风险的冲击。首先,中国将稳步推进制度型开放,扩大高标准自贸区网络,不断优化自由贸易试验区的布局范围。扎实推进海南自由贸易港建设,将为外资提供更加自由便利、稳定透明和有吸引力的投资环境。其次,将深化外商投资促进体制机制改革,通过简化审批流程、提高服务效率等提高外商投资便利性,健全外商投资服务保障体系;同时进一步放宽市场准入,扩大增值电信、生物技术等领域开放试点,有序扩大服务业领域自主开放,为外资提供更多投资机会和合作空间。再次,将推动商签更多区域和双边贸易投资协定,推进贸易投资一体化,灵活务实拓展经贸伙伴关系网络,塑造国际合作竞争新优势。

图 13 自贸试验区对外商准入的限制不断减少

图 14 深化外商投资促进体制机制改革

图 15 推动商签更多区域和双边贸易投资协定
会议聚焦房地产和地方债务两个重点领域风险,并且呈现出更加积极主动的态势。
在房地产方面,今年房地产销售降幅同比收窄,全国商品房待售面积连续九个月下降,但还需要进一步稳定房地产市场。2026年,房地产政策侧重通过政策、制度加快构建房地产发展新模式,主要体现为三点:一是因城施策调控政策进一步放松,比如进一步放开限购限售、购房契税优惠等;二是明确指出鼓励收购存量商品房重点用于保障性住房,地方政府通过专项债、保障性住房再贷款等多种形式收购存量房,因城施策去库存,通过收购存量,尽快降低库存;三是深化住房公积金制度改革,推动住房公积金打破属地化管理壁垒、拓展使用场景,有序推动“好房子”建设。

图 16 鼓励收购存量商品房重点用于保障性住房

图 17 深化住房公积金制度改革
地方债务方面:2024年“6+4+2”地方化债政策出台,并持续稳步推进,地方政府债务风险逐渐收敛,有效推动了债务风险问题的解决,但2026年部分地方政府偿债压力仍然较大。预计2026年,化债工具的协同性会更强,推动地方政府优化债务重组和置换办法,城投公司也需通过借新还旧等方式防范化解风险,多措并举化解地方政府融资平台经营性债务风险,持续压降地方资源压力。