中大咨询每双周二进行并购双周新闻汇、并购双周案例分析交替的内容输出。投融资是企业输血造血的核心手段,共同支撑企业生存、扩张与战略落地。中大咨询定期推出投融资新闻系列,请大家多多关注!
本期看点
并购新闻方面,汉堡王中国易主,CPE源峰3.5亿美元获 83% 控股权;中金换股合并东兴、信达证券,1700亿净资产券商巨无霸将诞生;光库科技16.4亿收安捷讯,补链高速光模块。
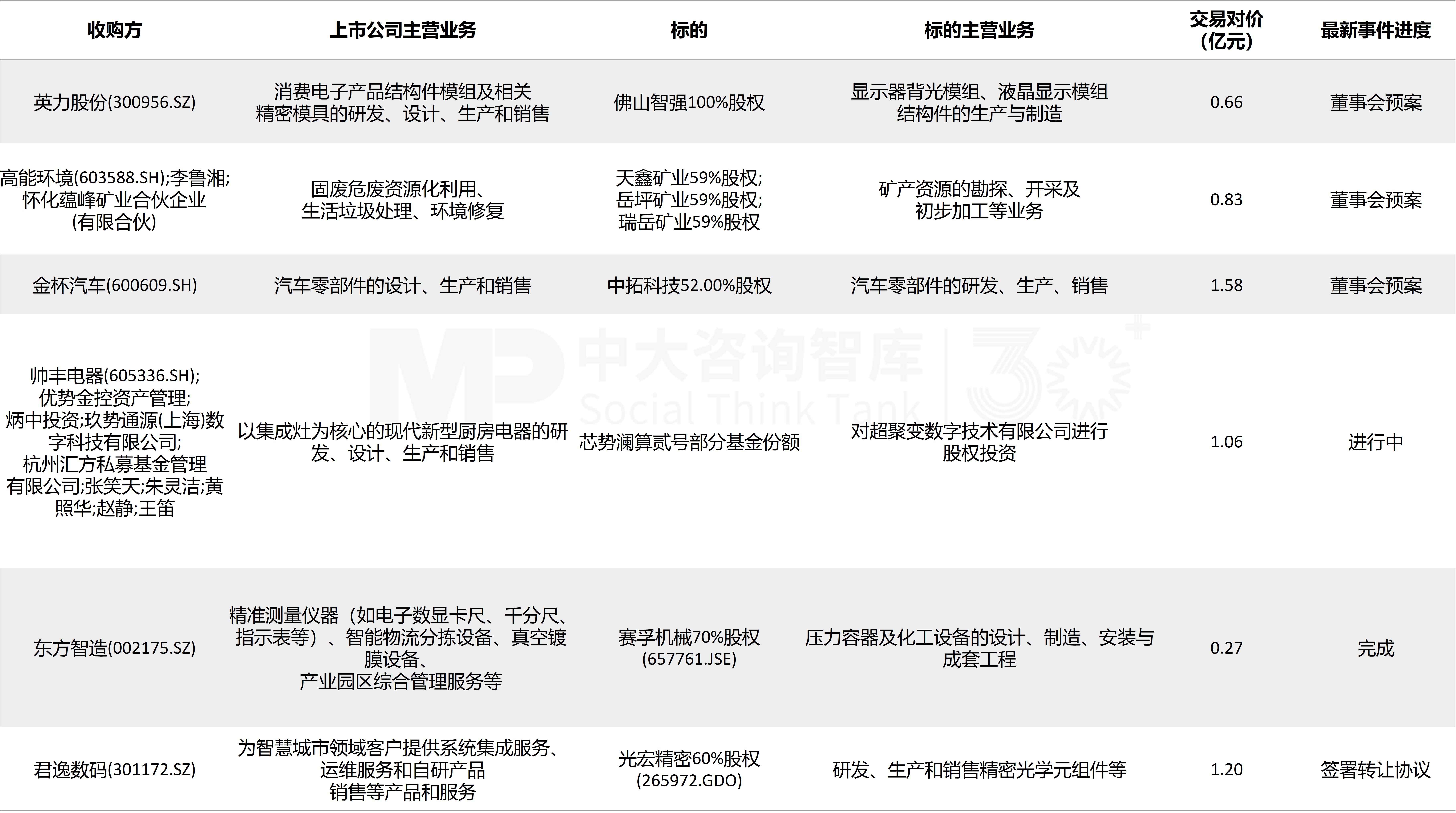
并购交易方面,河化股份、ST宁科、华蓝集团、思创医惠等上市公司控制权变更;英力股份、高能环境、金杯汽车等上市公司展开重大收购。
01
并购新闻
重大并购新闻一:汉堡王中国易主,CPE源峰3.5亿美元获 83% 控股权
11月10日,CPE源峰与汉堡王母公司RBI官宣战略合作,成立合资企业“汉堡王中国”。CPE源峰拟注资3.5亿美元获83%控股权,RBI保留17%股权。汉堡王中国将获20年品牌独家开发权,资金将用于门店扩张等方面。双方计划2035年将当前约1250家门店扩至4000家以上。
作为深耕连锁消费领域的头部私募,CPE源峰曾投资蜜雪冰城、泡泡玛特等企业,具备本土消费领域运营经验,其本土资源有望帮汉堡王中国改善此前发展困境,此次交易也契合外资餐饮在华本土化的趋势。
重大并购新闻二:中金换股合并东兴、信达证券,1700亿净资产券商巨无霸将诞生
11月19日,中金公司、东兴证券、信达证券同步公告,中金将以换股方式吸收合并后两者,三家券商于11月20日起停牌。合并后新实体归母净资产将突破1700亿元,营业部数量直接跃居行业第三。
中金的高端投行、国际化业务优势,将与东兴证券的区域零售客户根基、信达证券的特殊资产投行特色形成互补,既能实现高净值客户与零售客群的资源互通,还可拓展债务重组等新型投行业务,预计将重塑国内证券行业的竞争格局。
重大并购新闻三:光库科技16.4亿收安捷讯,补链高速光模块
11月21日,光库科技公告拟以“股份+可转债 +现金”方式,16.4亿元收购安捷讯光电 99.97% 股份。并同步募集配套资金。
安捷讯是光模块龙头中际旭创的核心供应商,其无源器件技术可与光库的有源器件业务形成互补,助力构建“有源+无源”全产业链布局。此次收购估值低于行业平均水平,交易完成后,光库科技将进一步加码800G/1.6T等高速光模块技术的商用进程,不仅能拓展客户资源,还预计将显著增厚公司业绩。
02
并购交易
上市公司控制权变更

▲本表内河化股份交易事件,仅计算转让的23.76%股份的溢价率及涨幅,交易的银亿控股对河化股份享有的全部应收款项4611万元不作统计

▲本表内ST宁科交易事件的数据统计范围限定为产业投资人,不含财务投资人

上市公司重大收购

▲本表内芯势澜算贰号基金交易事件中,帅丰电器仅作为有限合伙人,也是主要出资方,拟以自有资金5300万元(含管理费 300 万元)认购芯势澜算贰号基金份额。本次交易系财务性投资,核心目的是获取财务回报,同时拓展多元投资渠道、把握新兴产业机遇。

▲踊跃裕丰交易事件中,亚通精工作为有限合伙人,认缴出资1,000万元,约占踊跃裕丰认缴出资总额的5.20%